{{ $t('FEZ002') }} 教務處教學組|
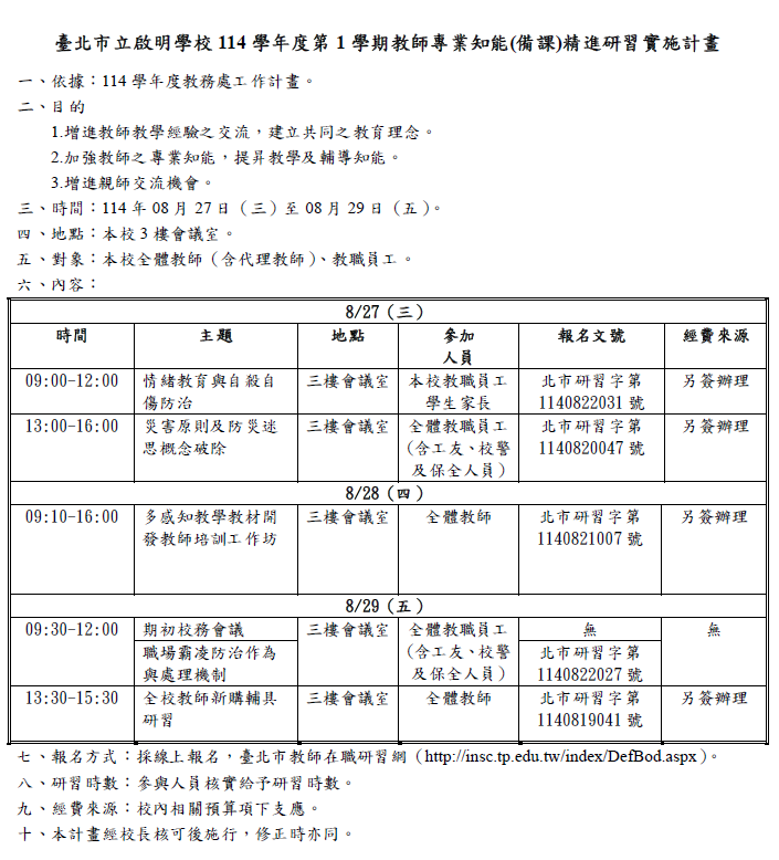
一、依據:114學年度教務處工作計畫。
二、目的
1.增進教師教學經驗之交流,建立共同之教育理念。
2.加強教師之專業知能,提昇教學及輔導知能。
3.增進親師交流機會。
三、時間:114年08月27日(三)至08月29日(五)。
四、地點:本校3樓會議室。
五、對象:本校全體教師(含代理教師)、教職員工。
六、內容:
8/27(三)
09:00-12:00:情緒教育與自殺自傷防治,報名文號:北市研習字第1140822031號。
13:00-16:00:災害原則及防災迷思概念破除,報名文號:北市研習字第1140820047號。
8/28(四)09:10-16:00:多感知教學教材開發教師培訓工作坊,報名文號:北市研習字第1140821007號。
8/29(五)
09:30-12:00:期初校務會議/職場霸凌防治作為與處理機制,報名文號:北市研習字第1140822027號。
13:30-15:30:全校教師新購輔具研習,報名文號:北市研習字第1140819041號。
七、報名方式:採線上報名,臺北市教師在職研習網http://insc.tp.edu.tw/index/DefBod.aspx)。

{{ $t('FEZ003') }} Invalid date
{{ $t('FEZ014') }} Invalid date|
{{ $t('FEZ004') }} 2025-08-25|
{{ $t('FEZ005') }} 170|